C4D布料系统制作抱枕教程

原创  2020年5月25日  ofso 未经作者授权,禁止转载

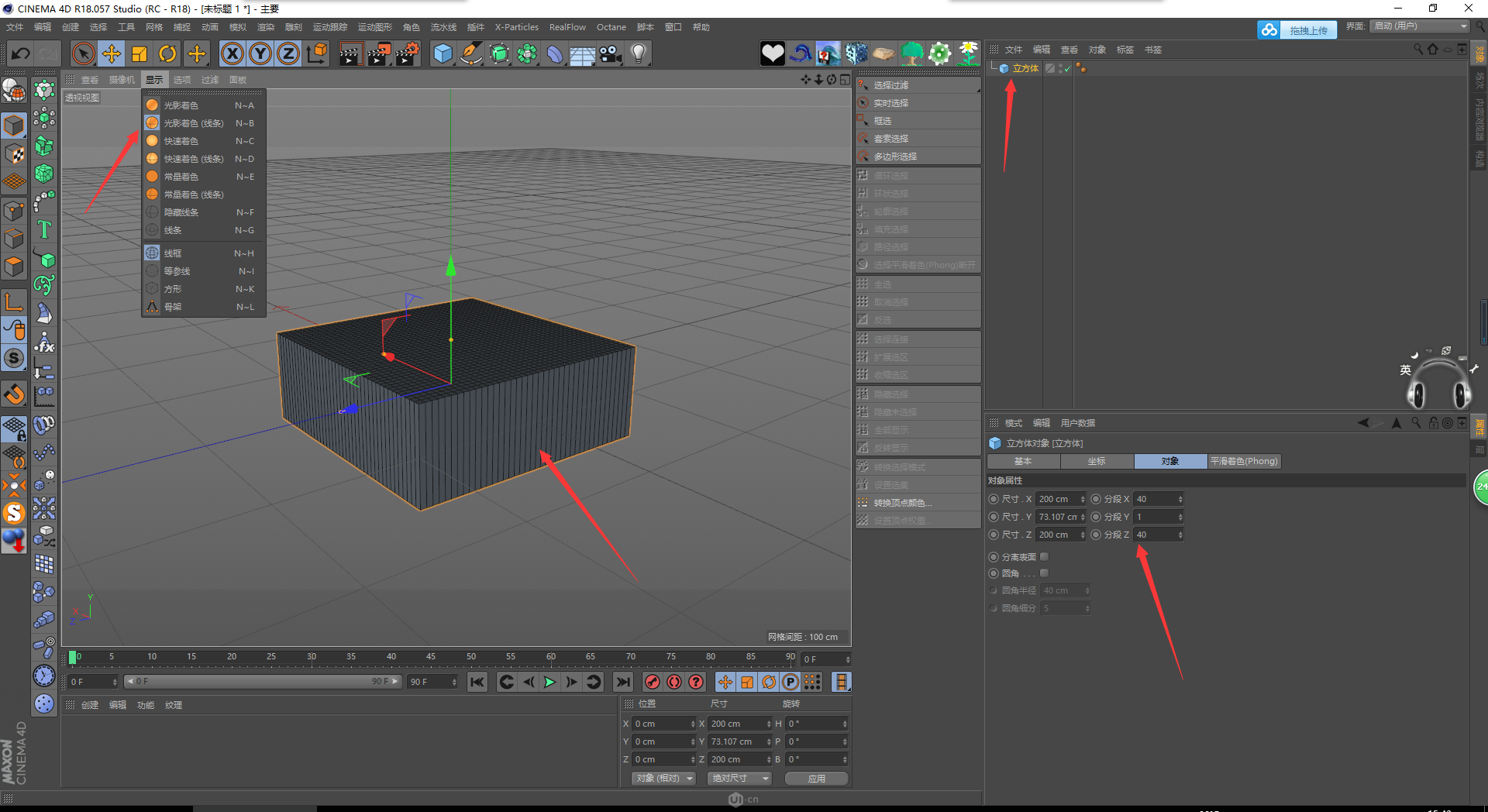
1. 新建一个立方体分段改为40,1,40,将显示模式改为光影着色线条,将立方体高度缩小点Image title

2. 将模型转换为可编辑对象快捷键C 在选择里面找到循环选择在面模式下选择这一圈面Image title

3. 在选择面的模式下鼠标右键给模型添加一个布料标签Image title

4. 在休整里面 将宽度改为0.1,再点击一下缝合面的设置,第三步点击收缩,第四步点击设置初始状态 抱枕的模型就出来了Image title

5. 新建一个平面体用于做背景,找一个带绒的大贴图直接拉近材质球区 给出的提示选择否Image title

6. 进入材质球开始调节,在颜色通道里面复制这个着色器 勾选凹凸在纹理里面粘贴这个着色器Image title

7. 进入反射层,降低高光Image title

8. 新建一个材质球扔给背景Image title

9. 打上一盏点光源细节改为平方倒数阴影改为软阴影,将灯光颜色改为偏暖色调Image title

10. 打开渲染设置将抗锯齿改为最佳,效果里面添加全局光照和环境吸收Image title

这是我渲染出来的图Image title

Image title