CAD平面图是工程制图中应用最广泛的了。特别是室内平面设计的施工图更是离不开它。因为其精确的数据为施工应用提供了必要的参考;c4d中也有数值控制 的,但其操作不是很方便,那么用CAD里准确的数据进行建模行不行呢。当然可以,下面就来看下如何做到。

1、先在CAD软件中只留下要建模的数据线。

2、打开c4d,在菜单栏的“文件”中选择“打开”,弹出的对话框中找到要导入的CAD图。确定后再弹出的对话框中一定要设定好单位要与CAD图所用的单位一致。此时文件就导入到C4D中了。怎么使用呢?


之所以文化补充:当C4D打开.dwg文件时显示"未知格式,不能导入" 解决:导入c4d的时候不要同事开着cad。



3.直接将导入的线转为可编辑后用挤压也行,不过会对后期的编辑不利。先将捕捉功能打开,顶点捕捉开启。

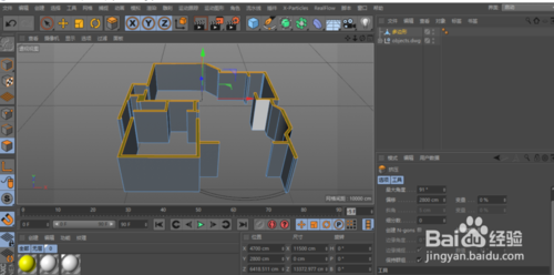
4、这里用“多边形画笔”这工具来完成轮廓的重建,开启了顶点捕捉后很容易就能选中所要的点。多边形画笔的快捷键是“M E”。



5、多边形画笔工具很人性化,如果像下图那样捕捉点过程中如果有错可以按“Ctrl+z”退回到之前的点,让你重新选点。这样不致于选错一点又要重新再来。构建了整体轮廓形成面后,可以用挤压工具建出高度;而这些数都是可控的,所以建出的的模型会是完全符合比例而且准确的。



导入时单位要确定好,不相符的话会是一团乱线。